Sulfuric Acid Production Line - Hebei Aoliande | Mannheim Process, Energy Efficiency
Sulfuric acid (H₂SO₄) is one of the most widely used chemicals in industrial processes, with applications ranging from fertilizer production to wastewater treatment. The sulfuric acid production industry relies on advanced technologies to ensure efficiency, safety, and environmental compliance. This article explores the sulfuric acid plant designed by Hebei Aoliande Chemical Equipment Co., Ltd., which utilizes the Mannheim process to produce high-purity sulfuric acid. The system incorporates cutting-edge technical advantages and product specifications to meet global demands while minimizing environmental impact.
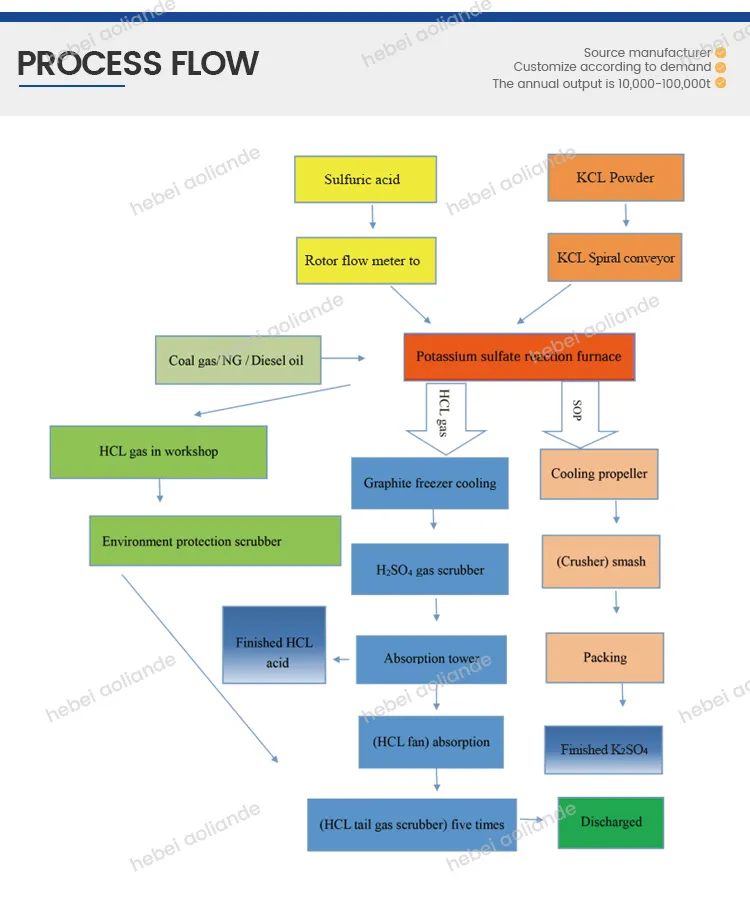
Product Overview
The sulfuric acid production line developed by Hebei Aoliande is a comprehensive solution for the commercial production of sulphuric acid. This system is based on the Mannheim furnace process, a well-established method for producing sulfuric acid. The company has enhanced this process through innovations in equipment design, material selection, and energy efficiency, resulting in a sulfuric acid manufacturer that stands out in the global market.
Technical Advantages of the Sulfuric Acid Production Line
The sulfuric acid plant by Hebei Aoliande is equipped with several technical advantages that set it apart from conventional systems. These include:
- Corrosion-Resistant Materials: Key components of the potassium sulfate fertilizer equipment are made from special corrosion-resistant materials, ensuring durability and a long service life. Learn more about the materials.
- Waste Recovery System: The system includes a waste recovery mechanism to recycle hydrochloric acid (HCl), addressing environmental concerns and reducing operational costs.
- Enhanced HCl Absorption: The HCl absorption system has been optimized to improve the quality of the final product and increase absorption efficiency.
- Energy-Efficient Design: The furnace’s flue design has been upgraded to maximize energy use, significantly lowering energy consumption.
- Automated Control System: A PLC automatic control system ensures precise regulation of feedstock ratios, reducing labor costs and improving production consistency.
- Gas Generator Technology: The use of a gas generator instead of traditional heating methods enhances efficiency and reduces reliance on fossil fuels.
- Stable Operation: The system is designed for stable production and easy operation, making it suitable for both large-scale and medium-scale facilities.
- High Output with Low Consumption: The production line achieves large output while maintaining low coal consumption, making it a cost-effective solution.
Product Specifications
| Parameter | Details |
|---|---|
| Process Type | Mannheim Furnace Process |
| Raw Materials | Potassium Chloride (KCl), Sulfuric Acid (H₂SO₄) |
| Reaction Temperature | 600°C and above |
| Output Capacity | Varies based on plant size (customizable) |
| Energy Consumption | Low due to optimized furnace design and gas generator technology |
| Environmental Compliance | Waste HCl recovery system and reduced emissions |
| Control System | PLC automatic control for precise process management |
Applications of the Sulfuric Acid Production Line
The sulfuric acid plant is designed for a wide range of industrial applications, including:
- Fertilizer Production: The system produces potassium sulfate, a key component in fertilizers. Explore fertilizer solutions.
- Chemical Manufacturing: Sulfuric acid is a critical raw material for producing other chemicals, such as hydrochloric acid and detergents.
- Wastewater Treatment: The acid is used to neutralize alkaline wastewater and remove heavy metals.
- Oil Refining: Sulfuric acid plays a role in the alkylation process, which enhances fuel quality.
- Metallurgy: The acid is used for ore leaching and metal purification.
Company Background: Hebei Aoliande Chemical Equipment Co., Ltd.
Hebei Aoliande Chemical Equipment Co., Ltd. is a leading manufacturer of FRP (Fiberglass Reinforced Plastic) pipes, storage tanks, and production machinery. The company has established itself as a reliable sulfuric acid manufacturer by combining advanced technology, high-quality materials, and exceptional customer service. With over 50 employees and annual sales exceeding $5 million, Hebei Aoliande has expanded its operations to countries such as the United States, Brazil, Japan, Germany, India, Malaysia, and Egypt.
The company has achieved ISO 9001 and ISO 14001 certifications, demonstrating its commitment to quality management and environmental sustainability. Its sulfuric acid plant is a testament to its expertise in designing industrial equipment that meets global standards.
Environmental and Economic Benefits
Hebei Aoliande’s sulfuric acid production line is designed to address environmental challenges while delivering economic value. The system’s waste recovery mechanism ensures that hydrochloric acid is recycled, minimizing hazardous waste. Additionally, the energy-efficient design reduces coal consumption, lowering operational costs and carbon emissions.
According to a report by the National Institute of Standards and Technology (NIST), industrial processes that prioritize energy efficiency and waste reduction are critical for sustainable development. Learn more about NIST’s role in industrial standards.
Conclusion
The sulfuric acid production line developed by Hebei Aoliande Chemical Equipment Co., Ltd. represents a significant advancement in the sulfuric acid plant industry. By leveraging the Mannheim process and incorporating technical advantages such as energy efficiency, waste recovery, and automated control, the company offers a solution that is both environmentally responsible and economically viable. As the demand for sulfuric acid continues to grow, Hebei Aoliande’s innovative approach positions it as a leader in the sulfuric acid manufacturer sector.
References
1. National Institute of Standards and Technology (NIST). (2025). Industrial Process Optimization and Environmental Compliance. Retrieved from https://www.nist.gov.
2. Hebei Aoliande Chemical Equipment Co., Ltd. (2025). Sulfuric Acid Production Line for H2SO4 Plant. Retrieved from https://www.frpgrpmachine.com.
















